The introduction of know-how and processing techni

The introduction of know-how and processing techni

Quzhou, China
Quzhou, China
Beginner
086-0570-3865703
xijing wang
Contact person

Basic Information

Place of Origin Zhejiang China (Mainland)
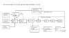
The introduction of the know-how and processing techniqueof Fl-containing wastewater comprehensive utilized in producing dry AlF31. Background information 1.1 In the production of annual output 30,000 tons of dry aluminium fluoride, due to absorption of tail gas, it will discharge 12 to 15 tons of absorption liquid per hour. (The following calculate as 12T/h, 24h is 288tons) 1.2 Absorption liquid contains solids about 0.2% (weight ratio) which ingredient is dry aluminium fluoride and wet aluminium fluoride (the reactive production of alumina or aluminium hydroxide with hydrofluoric acid in tourie). The quantity of solids when it convert to dry materials is 24kg per hour (24h is 576kg). If granularity of aluminum hydroxide can not meet the design requirements, this quantity will add some more. 1.3 Absorption liquid converts into hydrofluoric acid which average contents is about 1.6%( beween 0.7 2.5%) which is equivalent that it will discharge 100% hydrogen fluoride 192kg per hour(24h is 4608kg). 1.4 The temperature of absorption liquid is about 65 degree Centigrade~75 degree Centigrade in exit. 2. Comprehensive utilization plan introduction Get the absorption liquid into collection pool, after accurate analysis its solid contents and hydrofluoric acid contents, get it into the first reactive kettle react with aluminium hydroxide (or waste alumina) which will make fluoaluminate acid. And then react with sodium hydroxide in the second reactive kettle which will make cryolite. Solid-liquid separate cryolite, dry after cleaning, make the production of cryolite. In the normal production of aluminium fluoride, the absorption liquid can produce cryolite about 2300 tons per year which value is over USD 2.1million After producing cryolite, the F- in separating liquid has been less than 500ppm, turn into sewage disposal system, after Fl-containing sewage disposal system treatment, F-≤10ppm which can measure up the discharge standards. But the most of water after treatment can return to tourie as absorb spray water, only a small part of waste water discharged(less than 4tons/h). Annual reduction in water discharge over 50,000 tons. In the previous aluminum fluoride process design (including the technology imported from abroad), the absorption liquid was derectly to the sewage treatment station. Because the F- containing in absorbption liquid is very high (sometimes over 16000ppm), the difficulty of treatment is as high as the cost. At present, the best technology that treat Fl-containing wastewater and make it to reach discharge standards, the treatment cost of wastewater is about USD 0.75 per ton which Fl-containing is less than 1800ppm. If the wastewater F- containing is more than 16000ppm, the treatment cost will over USD 3.7 per ton. If take absorbptin liquid (convert into HF containing is about 1.6%) in the process of producing aluminium fluoride to make hydrofluoric acid, it will add a great amount of high-priced HF, it’s unremunerative. Even make this out, it will also produce a large amount of hydrofluoric acid with much impurities, poor quality. The market don’t admit these capacity. We develop the technology of using absorbpting liquid to produce cryolite which get the Fl resource efficient, reasonable utilized. Economic benefit is very good, the wastewater after treatment can fully measure up the discharge standards and the most can be recycled. In full accordance with the State development policy in “energy-saving and emission-reduction” and “the cyclic economy”. The process diagram at attached 3. The investment project The total investment on cryolite production line is about USD 1.5 million. In which: a. 5000 M2 area lands is required, Investment cost: USD 100,000. b. Workshop 1200 M2, Investment cost: USD 160,000. c. warehouse 500 M2, Investment cost: USD 50,000. d. equipment investment: USD 540,000. e. Fees for Technology transfer: USD 600,000. f. Others fees: USD 50,000. P.S. The total investments of Fl-containing sewage treatment station’s equipments and civil engineering is about USD 250,000, in which the equipment investment is about USD 140,000, civil engineering investment is about USD 110,000. 4. Consumption of Raw Material and Utility for 1 Mt Cryolite Production 4.1 Raw material consumption Raw Material Guaranteed1.5%HF absorption liquid 38,000 kg99% aluminium hydroxide 410kg92%Sodium hydroxide 650Kg 4.2 Utility consumption Electrical energy approx. 120kWh Steam (6 bar) approx. 500kg Coal or Coal Gas approx. 7×106 kJ Currently, the selling price of products is USD 955/ton, when annual output 2300 tons, the turnover is USD 2.2 million. One ton products can realize the profit USD 450.0, when annual output 2300 tons, the total profit amount is USD 1.04 million. You can recover the all investment in less than one year after the normal production. After produce Cryolite, the Fl-containing of wastewater which go to sewage treatment station is significantly decreased, the treatment cost only need USD 0.3/ton, it’s less over USD 3.4 per ton than the treatment cost that derectly entered. The annual sewage treatment cost can save about USD 0.3 million. 5. The advantages of Dingsheng’s technology 5.1 Special production process and one-up in China which in line with the requirements of circular economy. 5.2 The project of using waste water, the production costs of cryolite are low, so the production can stand competition. 5.3 The quality of cryolite can measure up the standard over GB/T 4291-2007 Grade I. 5.4 Automation control system by DCS. 6. Dingsheng company provides design and services as following 6.1 The basic design of P&ID 6.2 The basic design of all non-standard equipments 6.3 Material balance Diagram and Energy balances Diagram 6.4 Condition list of electrical and instrument 6.5 General equipment selection 6.6 General Plan Design 6.7 Basic information for construction, Fire, safety, environmental protection, etc. 6.8 Process Manuals. 6.9 Commissioning assistance at plant site and staffs training on this technology.

Delivery terms and packaging

Unfortunately the seller did not specify the terms of delivery. For more information, contact the seller.
Фотографии

    Password recovery
    To recover your password, please enter in the box below your email address with which you have registered:
    The password reset code has been sent to your Email.
    Код уже был отправлен Вам ранее.
    Вы можете ввести его в поле выше, или получить новый код через сек.
    An error has occurred. Please check your e-mail address and try again.
    Ваш новый пароль:

    Name is empty


    Выберите страну доставки

    You have not written a message

    By clicking on the "Send" button, you agree that your data will be used to process your request. Further information and revocation instructions can be found in the data protection declaration.

    Your message has been sent!

    Close

    1

    Дата события:

    12.10.2016 - 18.10.2016
    Catalog
    Cancel Close
      Show more close
        Area search
        Worldwide
        Категории
          Product